Booking System In Java

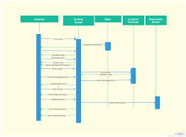
In this java major project mainly we are going to concentrate on ticket booking function this function will take the user inputs like their requirements flight name flight source destination number of seats seat numbers after entering all of his her requirements in this application it can check at backend provide us the total information about flights.
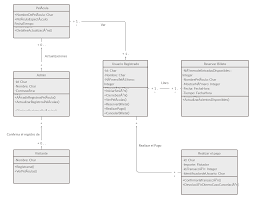
Booking system in java. Airline reservation system project is an attempt to stimulate the basic concepts of airline reservation system. The system shall be able to select the seat no which customer wants. Instantly share code notes and snippets.
Without the proper setup of java development kit and other necessary modules this application can be run or might be experienced with problems. Posted on june 29 2020. Java cinema booking system.
The main objective for developing this project is to provide the information about passenger details seat availability price per seat bill generation and other things. This tutorial will teach you advanced bus booking system step by step this system will use to manage the bus booking system. Hotel management system application developed using java with source code.
How to create a booking system in java netbeans using jtable jtextfield jlabel and jbutton with functions. To support more videos from dj oamen visit poam. Advance bus ticket booking system in java mysql.
Java and sql server projects on bus booking system this project bus booking system has been developed on java and sql server. This hotel reservation system software has the following features. Private static void storeprogramdataintofile room myhotel throws ioexception.
Println there are no rooms booked with that name n make sure you ve used the correct cap s.